Instance Verification Kit (IVK)
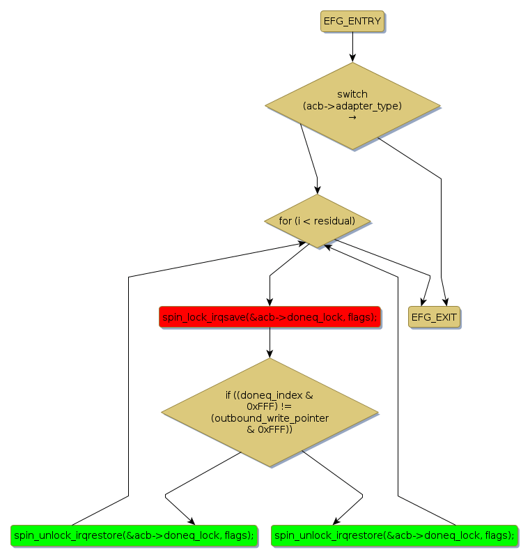
spin lock @ [37344+43+/linux-3.19-rc1/drivers/scsi/arcmsr/arcmsr_hba.c]
Instance Signature: doneq_lock
|
The Matching Pair Graph:
|
|
Function Name
|
Control Flow Graph (CFG)
|
Events Flow Graph (EFG)
|
Source Correspondence
|
|
arcmsr_done4abort_postqueue
|
|
|
[34700+27+/linux-3.19-rc1/drivers/scsi/arcmsr/arcmsr_hba.c]
|